

Runner games are some of the most popular on mobile. This is because they’re easy to learn, quick to play, and can go viral. With this new template, you’ll be able to iterate and prototype faster, so you can spend more time making your mobile runner game great.
Speed up your development process with the Runner template’s prebuilt game mechanics and features.

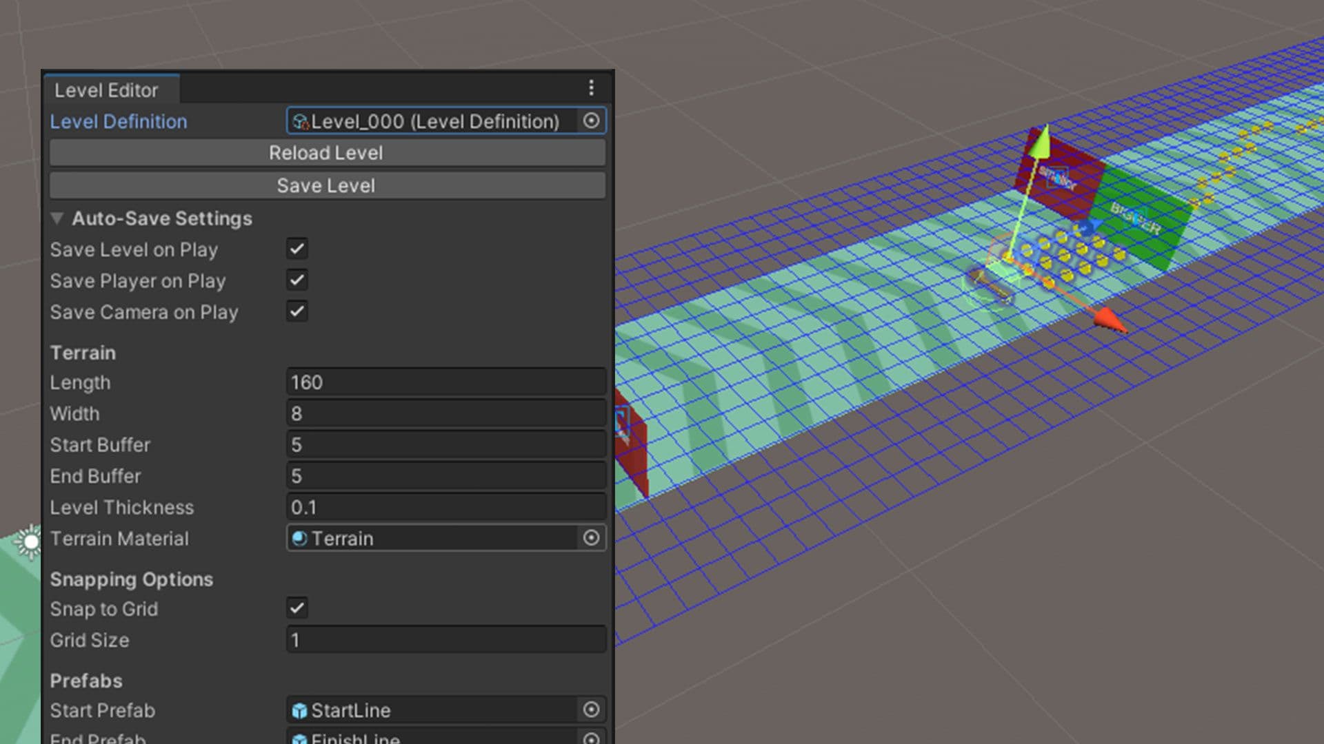
After downloading the free template in the Hub, you’ll get an in-Editor tutorial. This will walk you through the template’s components, how to create and modify levels with the template’s built-in level editor, and how to set up an Ads service for your project.

To help save time, the template provides fully functional end-to-end game mechanics and greyboxed assets as a starting point.
From there, you can add your own themes, differentiated textures, and assets – either through the Unity Asset Store or by working with an artist. For example, you can focus on runway geometry and add gameplay elements like obstacles, gates, and items such as coins and keys.

The template contains customizable levels that showcase different game designs. Customization features include:

The difference between a game being a hit or not can be very small: Camera angle, colors, and speed all play a big role. The Runner template comes with options so you can experiment and find what works best for your game.
Camera angle presets:
Easily select between commonly used camera positions. You can also lock camera position, enable a smooth camera follow, and more.
Player speed presets:
Choose from slow, medium, fast, or custom presets. Other options include auto move forward, acceleration speed, horizontal speed, scale velocity, and more.

For objects placed in a scene, the Spawnable class provides all logic for serializing and deserializing transform information and color, as well as snapping to a level’s grid. Spawnable objects include:

Classes that form the framework of the game include:

This template features a full UI flow for a runner game.
For example, when players complete a level successfully, they will see a celebration screen. This screen contains rewards based on their performance, as well as gold and XP earned. XP is displayed in the form of a progress bar that indicates how far the player is from reaching the next milestone.
The included level selection screen enables players to replay the levels they have unlocked. Pressing the Quick Play button loads the highest unlocked level.

There are two types of currencies in the game: Gold and XP

Unity Ads integration is built in to help you create a monetizable game. If you’re looking to build a revenue-generating mobile game, the runner template is a great place to start, and a good way to learn how to use the Unity Ads SDK.

Learn how SYBO and Unity’s 10-year partnership helped Subway Surfers become one of the top mobile games of the decade.

Learn how Alt Shift, Broken Arms Games, Light Brick Studio, Robot Squid, and Superplus Games navigate the challenges and opportunities of the rapidly expanding mobile game market.

Learn how Arnold Rauers built a successful mobile games business with simple card and puzzle games like Card Thief that don’t rely on an aggressive monetization strategy.

With the unique features and streamlined tools in the Runner template, the first half of prototyping is done for you. Download it from the Hub today, and explore assets to help you make it yours.